一种正弦波相位激电应用的新方法
包金成

The sine wave phase IP method
Jin-Cheng BAO
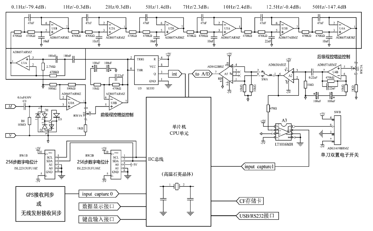
图4 单通道正弦波相位激电接收机原理